Potrzebuje zaprojektować płytke elektroniczną

Miejsce gdzie możesz pisać o wszystkim co nie podlega klasyfikacji

Moderator: Moderatorzy

GonzoG

Potrzebuje zaprojektować płytke elektroniczną

Post autor: GonzoG »

Witam.
Szukam kogoś, kto zna się na elektonice i ma narzędzia, albo zdolności, które pozwolą na zaprojektowanie płytki drukowanej do troche nie mało zagmatwanego ustrojstwa. Ja niestety nie poradziłem sobie z tym. No i czy zna lub wie skąd dostać program do zrobienia schematu, bo nie chce mi się go ręcznie robić.
emceha

Post autor: emceha »

Programu nie pamiętam bo zawsze ręcznie na praktykach dłubaliśmy he he :P
Wcale nie ma z tym aż tyle roboty, płytka, marker, wytrawiacz i z głowy ;) Chyba że chcesz jakieś skomplikowane układy produkować to wtedy lepiej z programem :mrgreen:
Awatar użytkownika
WieSiu
Posty: 23725
Rejestracja: 28 mar 2004, 17:41
Lokalizacja: Wrocław
Pojemność: 1600
Rocznik: 1985
Generacja: MK3
Nadwozie: Sedan
Kontakt:

Post autor: WieSiu »

program do robienia schematow, projektowania plytek i ewentualnie do symulacji czy calosc dziala (jesli oczywiscie wszystkie elementy co sa potrzebne do zrobienai tego ukladu sa w bazie tego programu) nazywa sie Eagle. Jest darmowy. Potem drukujesz schemat plytki na drukarce ale na folii przezroczystej, kladziesz ta folie na odpowiednia plytke jeszcze bez sciezek, naswietlasz calosc jakis tam czas swiatlem UV (chyba kolo 5-8 minut). Potem wytrawiasz plytke (robia sie sciezki :) ), oczyszczasz pozostalosci, robisz w plytce otwory na elementy, zabezpieczasz calosc przed utlenianiem i lutujesz. Calosc tym sposobem bedzie bardzo profesjonalnie zrobiona :)
Załączniki
tak wyglada plytka wykonana ta metoda przeze mnie :) moze nie jest to szczyt upakowania i duza wielkosc,ale przynajmniej dziala :)
tak wyglada plytka wykonana ta metoda przeze mnie :) moze nie jest to szczyt upakowania i duza wielkosc,ale przynajmniej dziala :)
Ford Thuderbird 4.6 1996
Escort 2.0 150KM LPG Cabrio 1991
Suzuki Vitara 1998 2.0 V6
Kymco Super 9 LC 2011

x Orion 1.6 79KM 1985 Automat, Lancia Phedra 3.0 204KM 2004, Windstar 3.0 148KM LPG 1997, Escort 1.8TD 90KM Van 1997, Scorpio 2.9 24v 207KM Sedan 1995, Fiesta 1.3 60KM 5D 1996, Escort 1.6 105KM 3D 1996, Escort 1.8 TD 70KM Van 1999, Puma 1.7 125KM 1998, Escort 1.8 TD 90KM Kombi Ghia 1996, Escort 1.3 60KM LPG 5D 1994/1995, Skoda 105 1984 a potem 1982
Awatar użytkownika
cidzej
Posty: 11803
Rejestracja: 11 sie 2006, 15:15
Lokalizacja: WE/WI/WW/WSC
Pojemność: 1400
Rocznik: 1996
Generacja: MK7
Nadwozie: Cabrio

Post autor: cidzej »

jeśli to naprawdę dośc prosty układ to proponuje go wykonać jedną z tańszych metod, tzn na płytce uniwersalnej. nie prezentuje się może tak okazale jak płytka dedykowana, recznie wytrawiana ;), ale sprawuje się nie gorzej a jest dużo taniej i prościej i szybciej.
GonzoG

Post autor: GonzoG »

Kłopot w tym, że układ jest dość skomplikowany. Próbowałem już go robić ręcznie, ale dla mnie jest to nie wykonalne.

Thx. Jak Będę miał jakieś kłopoty ze skończeniem to się jeszcze tu odezwe.

A i pytanko jeszcze do WieSia: Czy jest ewentualna możliwość utworzenia własnego elementu w przypadku, gdy takowego nie ma w bibliotekach ??
Awatar użytkownika
WieSiu
Posty: 23725
Rejestracja: 28 mar 2004, 17:41
Lokalizacja: Wrocław
Pojemność: 1600
Rocznik: 1985
Generacja: MK3
Nadwozie: Sedan
Kontakt:

Post autor: WieSiu »

oczywiscie jest taka mozliwosc w tym programie (da sie stworzyc wlasna biblioteke elementu,ktora mozna potem wykorzystac). Moze nie jest on super prosty w obsludze ale na pewno zrobisz nim to co chcesz :)
Ford Thuderbird 4.6 1996
Escort 2.0 150KM LPG Cabrio 1991
Suzuki Vitara 1998 2.0 V6
Kymco Super 9 LC 2011

x Orion 1.6 79KM 1985 Automat, Lancia Phedra 3.0 204KM 2004, Windstar 3.0 148KM LPG 1997, Escort 1.8TD 90KM Van 1997, Scorpio 2.9 24v 207KM Sedan 1995, Fiesta 1.3 60KM 5D 1996, Escort 1.6 105KM 3D 1996, Escort 1.8 TD 70KM Van 1999, Puma 1.7 125KM 1998, Escort 1.8 TD 90KM Kombi Ghia 1996, Escort 1.3 60KM LPG 5D 1994/1995, Skoda 105 1984 a potem 1982
GonzoG

Post autor: GonzoG »

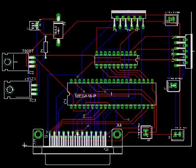
Udało mi się :mrgreen:

Teraz mam jeszcze jedne pytanko: gdzie moge taką płytke wytrawić ??
Załączniki
plytka1.jpg
Awatar użytkownika
cidzej
Posty: 11803
Rejestracja: 11 sie 2006, 15:15
Lokalizacja: WE/WI/WW/WSC
Pojemność: 1400
Rocznik: 1996
Generacja: MK7
Nadwozie: Cabrio

Post autor: cidzej »

GonzoG, przyznaj sie do czego robisz wzmacniacz :) sądząc po tych stabilizatorach to może to być np. do jakiegoś elementu z kompa, np. cd-romu :>
Awatar użytkownika
Jamszoł
Posty: 22193
Rejestracja: 29 lip 2006, 01:17
Lokalizacja: Kalisz
Pojemność: 2300
Rocznik: 2008
Generacja: MK4
Nadwozie: Kombi
Kontakt:

Post autor: Jamszoł »

No naprzykład podpięcie starego cd-romu tego co ma przyciski w samochodzie ?
Oczy 6.11.2010/15.01.2020 [ 28.08.2012_16.30 ]
GonzoG

Post autor: GonzoG »

Nie jest to wzmacniacz, a układ cyfrowego sterowania napięciem. Sabilizacja 5V jest potrzebna do zasilania mikrokontrolera, przetwornika DAC oraz wyświetlaczy DotMatrix (są na drugiej płytce). Natomiast 12V do zasialnia wzmacniaczy operacyjnych (tu wykorzystane 2x TDA2004 - 4 wyjścia regulowane). Całość będzie można sterować ręcznie, bądź korzystać z wpisanych w mikrokontroler programów.

Ot taki mały bajerek do samochodu :cool:
GonzoG

Post autor: GonzoG »

jamszoł, bez przesady. Aż tak kiepskich pomysłów to ja nie mam :razz:
Jak skończe część elektroniczną, to zajme się oprogramowaniem układu. Całość mam zamiar skończyć do przed nowym rokiem ( :-| tak myśle )
Awatar użytkownika
WieSiu
Posty: 23725
Rejestracja: 28 mar 2004, 17:41
Lokalizacja: Wrocław
Pojemność: 1600
Rocznik: 1985
Generacja: MK3
Nadwozie: Sedan
Kontakt:

Post autor: WieSiu »

no przyznam jest calkiem spoko :) dwuwarstwowka,ale zapewne na jednej by sie nie dalo :) Pozostanie najtrudniej wykonac kwestie idealnego spasowania tych dwoch warstw. Ja swoja plytke na PWR robilem,ale to w ramach zajec :) a tak normalnie to nie mam pojecia gdzie to mozna zrobic
Ford Thuderbird 4.6 1996
Escort 2.0 150KM LPG Cabrio 1991
Suzuki Vitara 1998 2.0 V6
Kymco Super 9 LC 2011

x Orion 1.6 79KM 1985 Automat, Lancia Phedra 3.0 204KM 2004, Windstar 3.0 148KM LPG 1997, Escort 1.8TD 90KM Van 1997, Scorpio 2.9 24v 207KM Sedan 1995, Fiesta 1.3 60KM 5D 1996, Escort 1.6 105KM 3D 1996, Escort 1.8 TD 70KM Van 1999, Puma 1.7 125KM 1998, Escort 1.8 TD 90KM Kombi Ghia 1996, Escort 1.3 60KM LPG 5D 1994/1995, Skoda 105 1984 a potem 1982
Awatar użytkownika
cidzej
Posty: 11803
Rejestracja: 11 sie 2006, 15:15
Lokalizacja: WE/WI/WW/WSC
Pojemność: 1400
Rocznik: 1996
Generacja: MK7
Nadwozie: Cabrio

Post autor: cidzej »

GonzoG, jeżeli mówimy o tym samym układzie, starym dobrym TDA2004, to jest to według specyfikacji (pozwole sobie zacytować):

"The TDA2004 is a class B dual audio power amplifier in MULTIWATT(R) package specifically designed for car radio applications"

do tego siedemdziesiątki ósemki i mnie zmyliłeś :P myślałem, że kolejny domorosły audiofil buduje sprzęt Hi-Fi do samochodu na bazie CD-ROMa i kolumn od starej wieży Unitry :P

swoją drogą taki układ żeś trzasnął a nie wiem jak to wytrawić ?? ciekawe ...
Awatar użytkownika
Yagr
Posty: 14715
Rejestracja: 23 lip 2006, 00:12
Lokalizacja: Kraków
Pojemność: 1598
Rocznik: 2007
Generacja: MK2
Nadwozie: Kombi
Kontakt:

Post autor: Yagr »

ponieważ jesteśmy przy układach to przy okazji zapytam :razz:
Jak zrobić tanio przetwornice napięciową z wejściem 12V do lamp EL? chodzi o zasilanie foli elektroluminescencyjnej użytej do podświetlania zegarów. Ewentualnie namiar na tanie inwertery... ;) w tej dziedzinie jam niekumaty węc może jakaś podpowiedż od wtajemniczonych. Oczywiście układ nie powinien się za bardzo grzać :grin:
Ostatnio zmieniony 10 gru 2006, 00:31 przez Yagr, łącznie zmieniany 1 raz.
Polak potrafi!!



ale mu się nie chce...
a jak mu się zechce...
to potrafi



spieprzyć!

P I W O L E C Z Y !

"wszystko co ma cycki lub koła będzie sprawiało problemy"
Awatar użytkownika
cidzej
Posty: 11803
Rejestracja: 11 sie 2006, 15:15
Lokalizacja: WE/WI/WW/WSC
Pojemność: 1400
Rocznik: 1996
Generacja: MK7
Nadwozie: Cabrio

Post autor: cidzej »

Yagr, jeśli zasada działąnia tych folii jest podobna do zimnych katod to takie inwertery można w sklepach komputerowych z akcesoriami do tuningu kupic. Inwerter jest w zestawach do tych świetluwek kolorowych do tuningu obudowy kompa. Koszt jest niewielki.
ODPOWIEDZ